KDpay钱包官方平台

【PaaS解析社】带您重新认知低代码价值

2022-09-16

低代码正在成为主流技术趋势方兴未艾,,,而对低代码的思考和质疑也在行业中引起了广泛的关注。。。目前质疑之声关注点更多的在于低代码技术本身以及相关的局限性,,,这显然有失偏颇,,,应该在一个更大的背景中科学的评估看待主流技术的价值。。。

 

与其说低代码是一种技术,,,不如说是一种理念。。。

 

其实低代码技术本身并不是新鲜事物,,,之所以在今天低代码技术得以大行其道,,,我们认为有两个根本性的原因:

 

1.Gartner倡导的可组合的业务(Business Composability)已经被认为是应对业务创新中不确定性的最佳策略和方法;

 

2. 由于业务边界的逐渐模糊、、、融合带来的非标业务场景的多样化挑战;

 

今天的市场竞争环境正在客观上迫使企业开展以面向满足个性诉求为目标的更为灵活的业务变革和创新,,,但现实中业务创新失败的概率远远大于成功的可能,,,所以业务创新的低成本化本身就是其业务价值的一个重要维度,,,而由此业务的可组合可拆卸的灵活性也正在成为IT架构层面需要面临的挑战,,,传统的稳定的信息架构也受到了灵活需求的冲击。。。

 

Gartner倡导的可组合的业务(Business Composability)其实就是将业务共性沉淀成为组件,,,然后通过“搭积木”的方式实现业务应用的敏捷开发,,,同时,,,如果这种尝试不成功,,,拆除应用也不会影响其他系统的运行,,,甚至可以理解为“零成本试错”,,,这几乎颠覆了所有业务创新的技术阻碍和成本阻碍。。。

 

另一方面,,,非标准业务场景也正在成为典型性需求。。。今天的业务部门的业务边界正呈现模糊化和融合化的趋势,,,传统由于业务部门割裂而独立运行的应用系统也越来越成为业务发展的障碍。。。例如合同管理部门希望了解客户信用情况,,,而销售部门也希望能通过客户的交易历史了解潜在销售机会,,,于是传统的合同管理系统、、、客户管理系统和销售管理系统就需要打通接口实现数据共享,,,这本身也是一项浩大的工程。。。而可以想象的是,,,如果将三个系统中的共性业务如客户、、、合同、、、订单等沉淀形成组件,,,那就从根本上避免了应用孤岛和数据孤岛现象,,,形成了很好的融合的非标场景的搭建能力。。。

 

Gartner为我们揭示了业务解耦和沉淀要遵循的三条核心原则:一是可复用,,,二是跨系统的共享,,,三是聚焦业务逻辑而非业务执行。。。业务流程的抽象和业务功能的拆分针对领域模型为核心的驱动设计以及服务化(微服务)在平台功能抽象拆分提供了相对值得借鉴的思路,,,催化了以业务功能细分作为域划分的依据的组件化方案,,,主要诉求是在细分的业务功能组件服务基础上,,,能按需快速灵活的组合,,,从而支撑不同的业务模式,,,提供业务敏捷性,,,支撑业务创新求变,,,这显然是应对业务创新和非标场景的最佳实践。。。

 

此外,,,不知道大家意识到没有,,,低代码另外一个巨大价值在于通过对组件化的支撑而打开了一扇重构企业级大型应用的可行之路。。。

 

以企业最为广泛应用的ERP系统为例,,,传统套装软件系统的沉重、、、繁琐和高昂的学习、、、运维成本都正在为企业带来难以承受的负担,,,也制约着企业业务的创新和发展。。。

 

kdpay钱包

 

而通过低代码技术支撑业务组件化的思路为更为弹性的业务架构带来了希望!看起来前景无限光明的业务组件化,,,其前提条件毫无疑问是组件对业务的支撑能力,,,而这种能力,,,就来自于对业务科学规范的解耦和映射的方法。。。

 

kdpay钱包

 

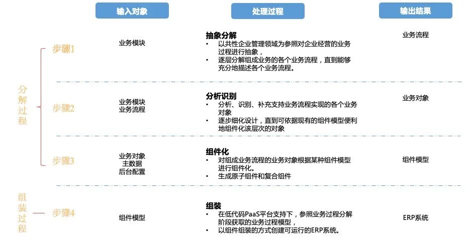
如上图所示,,,业务元素应该包括业务对象、、、业务要素、、、业务逻辑和业务规则等,,,将业务元素封装在组件中的核心技术就是对象建模。。。应该说,,,对象建模本身并不是高不可攀的技术,,,通过各维度的数据从逻辑和属性上对业务实体做出科学准确的表达是可以实现的。。。这其中最大的挑战在于对于对象的定义和分级,,,由此梳理清晰对象的边界和组件之间的协作模式,,,为后续的敏捷开发奠定基础。。。

 

例如,,,传统的生产管理系统需要如下图所包含的各个组成部分:

 

kdpay钱包

 

而组件化的思想其实就是将其中的各个共性模块通过对象建模并组装成组件模型,,,对象、、、组件和模型其实都是有层级的,,,是必须严谨对应到业务上的,,,也只有这样的严谨,,,才能将业务中那些最难发现的隐藏在实际业务中的业务逻辑和业务规则完整继承下来。。。并且,,,这种分析和梳理的过程,,,也是对IT核心资产的完整继承。。。IT的核心资产,,,其实应该是现有系统中已经在运行并证明对业务有真实支撑能力的业务模型和数据模型,,,而上述解耦和封装的过程,,,是完全基于对业务模型和数据模型科学严谨的学习和理解的过程。。。

 

kdpay钱包

 

于是,,,可以得出的结论是,,,最小业务组件颗粒其实就是描述最小业务实体所对应的业务对象,,,而组件要素就是描述最小业务对象所对应的元数据!而将该元数据所对应的所有业务逻辑要素(属性和规则等)同业务对象一起做好封装就形成了最小业务单元组件!这其实就是传统的业务逻辑模型以组件化方式实现的过程。。。将某一业务域所有业务组件做有机整合,,,结合流程模型、、、报表模型、、、页面模型和集成模型等,,,就完成了一个业务流、、、信息流和数据流三流合一的领域模型!

 

综上所述,,,低代码的价值绝不仅仅是简单的拖拉拽和提升开发效率的浅显层面,,,低代码天然的基因就是迎合业务组件化的必然诉求和解决途径,,,从而不仅满足业务创新的灵活架构,,,也支撑了非标业务场景的开发建设,,,并且为重构大型企业应用带来了可能,,,这才是低代码成为IT技术里程碑级的核心价值!

Get Started,,,和kdpay钱包一起构建无限可能

即刻构建

联系我们

400-8128-288

关注我们

工业产品>>

Copyright© 2023 kdpay钱包. All rights reserved.

沪公网安备 31011802004687号

感谢您对kdpay钱包的关注

请填写您的信息,,,提交成功后,,,即可获取相关资料。。。